コンテンツへスキップ
MAYA SEASIDE PLACE EAST
  • ホーム
    • お知らせ掲示板
    • 理事会・委員会
    • サークル・ボランティア活動
    • マンション内サービス
    • 規約・申請書ダウンロード
    • 防災情報
    • RIBON [リボン]
    • EASTだより
    • リンク集
    • お問い合わせ
  • ログイン
  • ホーム
    • お知らせ掲示板
    • 理事会・委員会
    • サークル・ボランティア活動
    • マンション内サービス
    • 規約・申請書ダウンロード
    • 防災情報
    • RIBON [リボン]
    • EASTだより
    • リンク集
    • お問い合わせ
  • ログイン
住民ページ > お知らせ掲示板

5月14日(水)3番館ELV部品交換作業

2025年5月10日 by 管理事務所 MSP-E

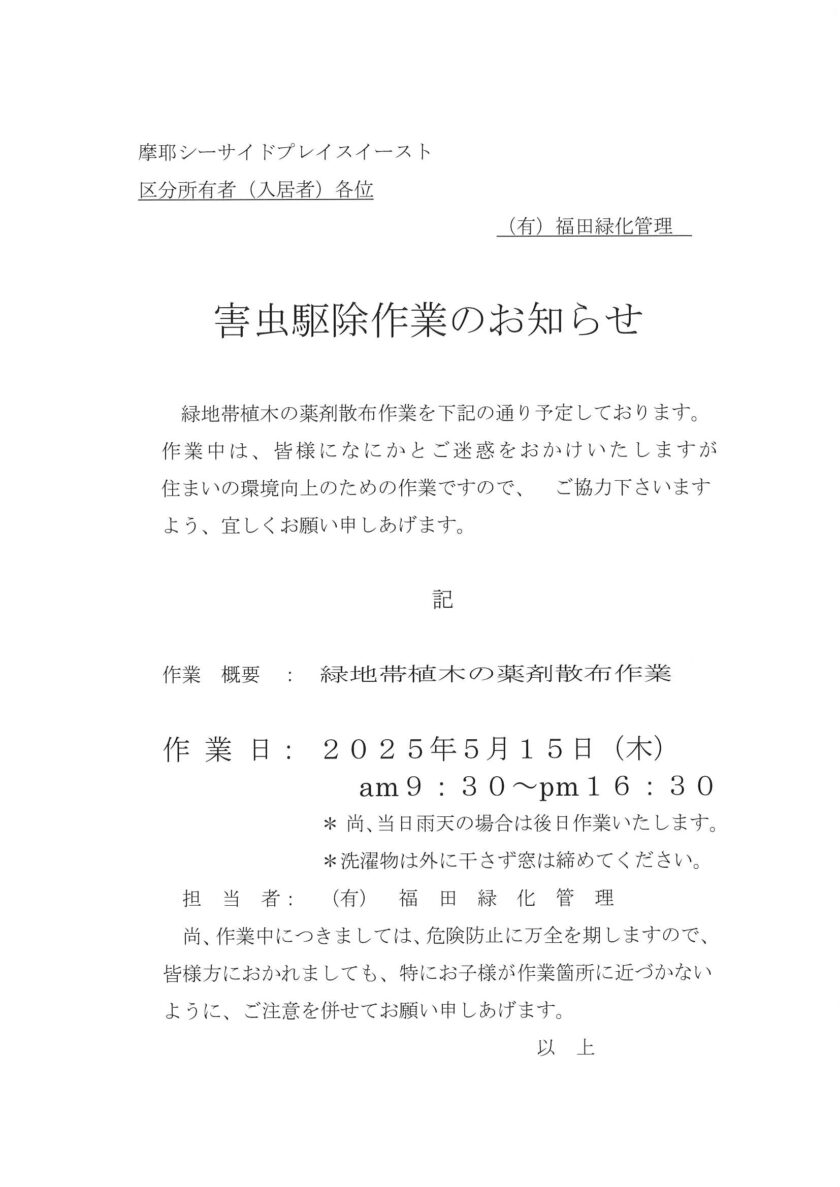
5月15日(木)害虫駆除作業のお知らせ

2025年5月9日 by 管理事務所 MSP-E

4番館ガス給湯器排気筒改修工事に関するお知らせ

2025年5月9日 by 管理事務所 MSP-E

5月15日~1-902号室バルコニー7外壁タイル部分張替工事

2025年5月8日 by 管理事務所 MSP-E

5月19日(月)初めての絵手紙

2025年5月5日 by 管理事務所 MSP-E

5月11日(日)はまとしょFesta!!

2025年5月5日 by 管理事務所 MSP-E

5月7日(水)~13日(火)「正面玄関 段差補修工事のお知らせ」

2025年5月1日 by 管理事務所 MSP-E

5月14日(水)「やさしいピラティス」

2025年5月1日 by 管理事務所 MSP-E

5月12日(月)「3つの健康チェックのご案内」

2025年4月29日 by 管理事務所 MSP-E

自転車の所有者を探しています。

2025年4月28日 by 管理事務所 MSP-E

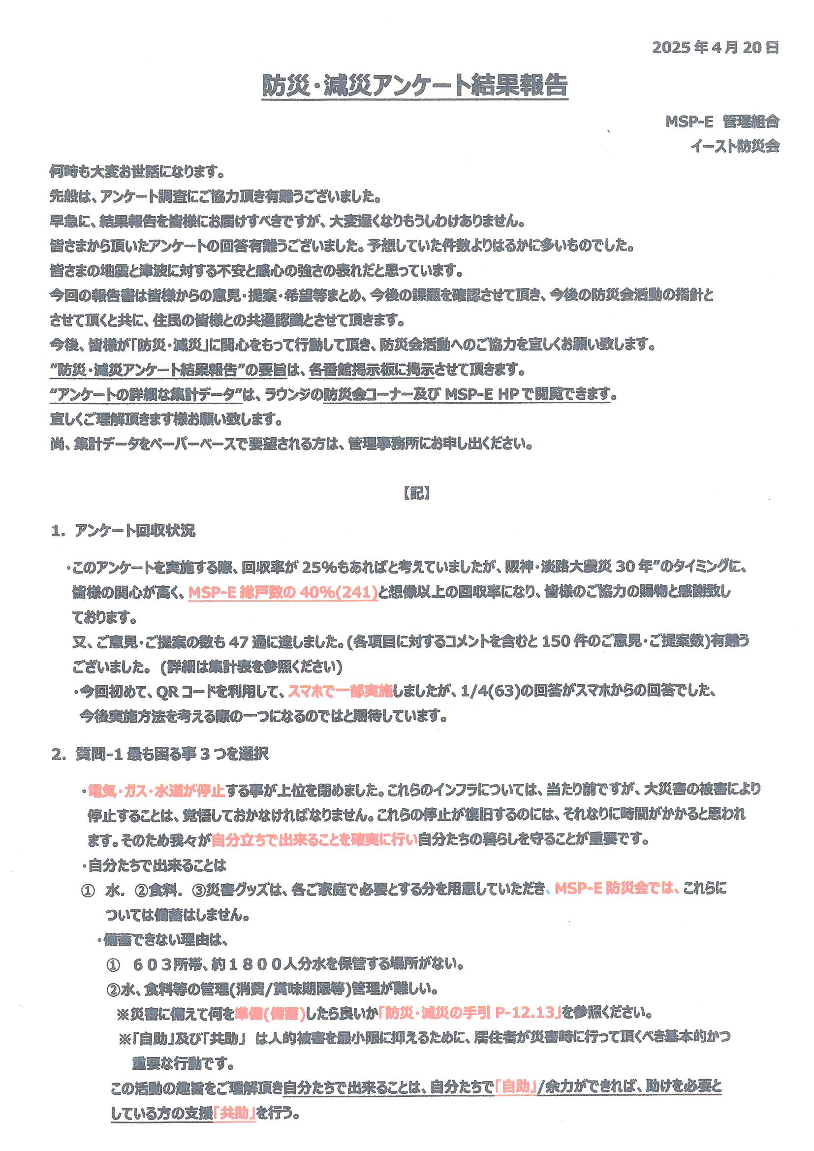
防災・減災アンケート結果報告

2025年4月27日 by 管理事務所 MSP-E

「コミュニティカフェ・つなごう」開店日

2025年4月27日 by 管理事務所 MSP-E

« 先頭<18192021222324>最後 »
  • ホーム
  • お知らせ掲示板
  • 理事会・委員会
  • サークル・ボランティア活動
  • マンション内サービス
  • 規約・申請書ダウンロード
  • 防災情報
  • RIBON [リボン]
  • EASTだより
  • リンク集
  • お問い合わせ
© 2026 MAYA SEASIDE PLACE EAST