コンテンツへスキップ
MAYA SEASIDE PLACE EAST
  • ホーム
    • お知らせ掲示板
    • 理事会・委員会
    • サークル・ボランティア活動
    • マンション内サービス
    • 規約・申請書ダウンロード
    • 防災情報
    • RIBON [リボン]
    • EASTだより
    • リンク集
    • お問い合わせ
  • ログイン
  • ホーム
    • お知らせ掲示板
    • 理事会・委員会
    • サークル・ボランティア活動
    • マンション内サービス
    • 規約・申請書ダウンロード
    • 防災情報
    • RIBON [リボン]
    • EASTだより
    • リンク集
    • お問い合わせ
  • ログイン
住民ページ > お知らせ掲示板 > 住民-お知らせ > 夜間警備員廃止後の変更点について

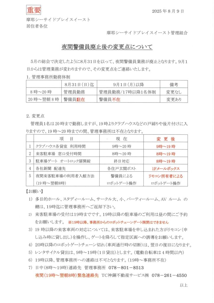
夜間警備員廃止後の変更点について

2025年8月9日 by 管理事務所 MSP-E
  • ホーム
  • お知らせ掲示板
  • 理事会・委員会
  • サークル・ボランティア活動
  • マンション内サービス
  • 規約・申請書ダウンロード
  • 防災情報
  • RIBON [リボン]
  • EASTだより
  • リンク集
  • お問い合わせ
© 2026 MAYA SEASIDE PLACE EAST